Views: 42 Author: Yinsu Flame Retardant Publish Time: 2025-11-14 Origin: www.flameretardantys.com
Nature Sustainability: Environmental Risk Assessment of Polymeric Flame Retardant Degradation
I. Introduction
Compared to small-molecule additives, polymeric flame retardants are less likely to migrate from their host materials due to their larger molecular size. They either chemically bond to the polymer molecules (reactive flame retardants) or are physically blended with the polymer (additive flame retardants) to suppress fire spread.

Reactive polymeric flame retardants chemically bond with the host material during its formation. They can be classified as side-chain or main-chain types, depending on whether the flame retardant chemical is attached as a side group or integrated into the polymer backbone.
Although polymeric flame retardants are not inherently prone to migration, they can gradually decompose into complex mixtures of small molecules during use. The environmental impact and toxicity of these derivatives are unknown.
Monomeric halogenated flame retardants have been gradually phased out of industrial use due to their toxicity to humans and ecosystems. As substitutes, polymeric flame retardants are produced and consumed in large volumes. However, they may gradually decompose into complex mixtures of small molecules during use. The environmental impact and toxicity of these derivatives are unknown, making it difficult to fully manage the associated risks. To address this, researchers used two widely used tetrabromobisphenol A-based polymers (polyTBBPAs) as model flame retardant chemicals to study their environmental degradation behavior and the toxicity of the derivatives.


Figure 1. Investigating the degradation of polyTBBPA and its subsequent environmental or health risks
Through studies involving derivative identification, simulated degradation, environmental investigation, and toxicity assessment, the research found that polyTBBPAs decompose into smaller products in the environment. Using a BrMiner non-targeted screening strategy, 76 degradation products with molecular weights between 400 and 2000 Da were identified. These products were detected in environmental samples from e-waste recycling facilities in China. Zebrafish embryo toxicity tests showed that the toxicity increased after polyTBBPA decomposition, with mitochondrial dysfunction identified as a key toxicity mechanism. The research demonstrates that polymeric flame retardants pose environmental risks, and their use requires thorough assessment and regulation.
II. Results and Discussion

Figure 2. Establishing the BrMiner Strategy
Using BrMiner analysis, the study successfully identified 76 compounds related to epoxy and polycarbonate polyTBBPAs. These compounds contained TBBPA skeletons with 3 to 14 bromine atoms and molecular weights between 465 and 2000 Da. The accuracy of BrMiner was verified by analyzing three commercial reference standards and ten laboratory-synthesized polyTBBPA derivatives using HRMS.


Figure 3. Exploration of PolyTBBPA Degradation Products and Pathways
In photolysis experiments, UV irradiation led to increased bromine concentration, indicating degradation occurred. The products generated under different UV conditions were similar, though natural sunlight produced slightly fewer products. Photolysis yielded over 200 derivatives. The main structures included two or three TBBPA molecules linked by isopropanol or carbonyl groups. TBBPA yield varied under different conditions. Photodegradation pathways included cleavage, debromination, oxidation, hydroxylation, and hydrolysis, with superoxide radicals playing a key role.


Figure 4. Environmental Distribution of Degradation Products of Polybrominated Diphenyl Ether
In microbial transformation experiments, anaerobic microbial conversion formed more products containing 3-4 bromine atoms and a higher proportion of products with m/z > 1500 Da. Some of these products were detected in environmental samples. Ball milling experiments also produced dozens of degradation products, some of which were present in environmental samples. TBBPA-MME was a characteristic product of ball milling, not found in photolysis or biotransformation, but frequently detected in the environment.
In soils from e-waste recycling facilities, polyTBBPA derivatives were ubiquitous. Their cumulative concentrations were comparable to or higher than those of traditional flame retardants. The main compounds included TBBPA and TBBPA mono(2,3-dihydroxypropyl ether), among others.
Derivatives with similar compositions were detected in fine particulate matter (PM2.5) from e-waste facilities and in indoor dust from e-waste workers' homes, with concentrations comparable to those in soil. PolyTBBPA derivatives were also detected in dust from areas surrounding e-waste facilities and from urban areas further away. Although the overall abundance was lower, the composition was similar, indicating their widespread distribution in the environment.

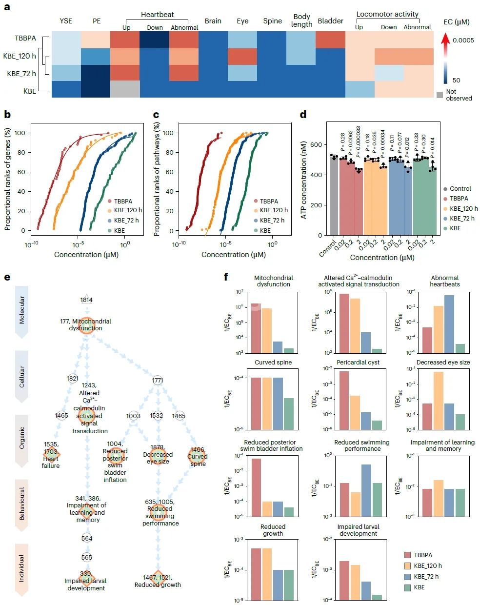
Figure 5. Embryonic Development Toxicity in Zebrafish
Zebrafish embryo developmental toxicity tests showed that the mixture of degradation products was more toxic than the original polyTBBPAs. Multiple degradation products contributed significantly to the mixture's toxicity, with some products even more toxic than TBBPA itself. Transcriptome analysis revealed that photodegradation significantly increased the perturbation potential of polyTBBPAs. At both the gene and biological pathway levels, the degraded mixture had a stronger toxic perturbation capacity than the original polyTBBPAs. Mitochondrial dysfunction was confirmed as the primary mechanism for polyTBBPA-induced developmental toxicity. It disrupts mitochondrial metabolism, leading to decreased ATP concentration and increased mitoROS production, subsequently affecting multiple developmental processes in zebrafish embryos.

III. Conclusion: Addressing New Environmental Challenges with Halogen-Free Flame Retardant Technology
As revealed by the Nature Sustainability study, halogen-containing polymeric flame retardants can exhibit increased toxicity after degradation and pose widespread environmental risks. Coupled with the impending restriction of DBDPE under REACH regulations, halogen-free transformation has become an irreversible trend in the flame retardant industry.
Yinsu Flame Retardants has been deeply engaged in the halogen-free flame retardant field for 21 years, consistently prioritizing environmental safety in its research and development. We provide customized halogen-free flame retardant solutions for various substrates like PA, PP, and ABS, and for diverse application scenarios such as electronics, electrical appliances, and automobiles. Our products not only avoid halogen-related risks but also balance flame retardant efficiency with material recyclability. We help enterprises easily comply with regulatory requirements and achieve the dual goals of safety and sustainable development.
One-Minute Guide to Deconstructing Four Major Flame Retardant Technologies
Flame Retardants in PVC Plastics: Types, Standards, Mechanisms, Applications, And Case Studies
Nature Sustainability: Environmental Risk Assessment of Polymeric Flame Retardant Degradation
Frontier Advances in Chemical Material Recycling and Reuse Technology